更新时间:2023-11-23 05:36点击:
南都讯 记者马建忠 因70亿元口罩合同遭外方买家终止而被上交所下发监管函的金发科技终于发布了回复公告。依照8月13日晚间披露的这一公告,失约这一巨额口罩订单的外方神秘买方名称为Redrock Partners,LLC,系美国注册企业。
金发科技公告还指,在尽职调查方面,公司通过子公司美国金发,聘请美国迪克森律师事务所(Dickinson Wright PLLC)律师马克汉森(Mark Heusel)对买方的情况进行了背景调查,获取了买方的注册信息和业务报告等资料。
根据获取的资料信息,买方Redrock Partners,LLC系于1978年在美国注册并持续经营的合法企业,买方表示基于其实际业务的特殊性及商业保密保护的需要,无法提供具体的主要业务及营业财务资料给公司,但当时承诺其具备充分的履约能力,会按期履行合同付款约定。

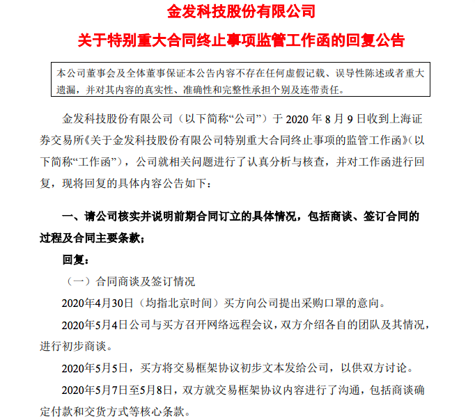
依照金发科技最新披露的合同签订经过,买方向公司提出采购口罩的意向时间为2020年4月30日(北京时间,下同)。2020年5月4日,公司与买方召开网络远程会议,双方介绍各自的团队及其情况,进行初步商谈。2020年5月5日,买方将交易框架协议初步文本发给公司,以供双方讨论。2020年5月7日至5月8日,双方就交易框架协议内容进行了沟通,包括商谈确定付款和交货方式等核心条款。2020年5月8日,公司收到买方签章的交易框架合同,公司随后盖章签署并回传给买方,合同正式订立。2020年5月16日,公司收到买方根据交易框架合同,下发具体采购订单,订单金额9.75亿美元。公司收到买方发出的采购订单后,2020年5月17日董事会审议通过了《关于子公司签订特别重大合同的议案》,批准交易,确认采购订单。5月17日晚间公司披露相关公告。
2020年5月22日,公司收到买方于美国东部时间2020年5月21日发来的《证明函》及其委托律师出具的《确认函》,买方因资金归集及大额支付流程,订单金额40%的前期款项支付将稍微迟延。公司收函后,已复函同意其迟延支付的申请,并要求其尽快完成支付。
金发科技还指,回函后其一直与买家保持沟通,并就提资金归集及大额支付流程等具体问题进行了商议,力求促成尽快付款的目标。买家曾反馈,其本次交易拟通过信托基金进行支付,资金归集和大额支付涉及的授权程序和法律合规审查较多,影响了付款的进度,买家转发了相关的证明函,表示其专业团队仍在加快推进付款流程。
2020年7月上旬,买方反馈下游客户市场变化较大,其监管机关对供应链和资金渠道审查趋严,曾就订单是否履行的事项进行沟通,但也表示货物买卖合同将继续有效。买方反馈在办理前期款项归集和支付过程中存在前期未预见的客观障碍,但公司仍希望双方能继续推动合同订单的履行,如买方确因客观原因无法履行合同订单,公司要求买方应以书面方式通知公司是否确需解除合同或友好协商变更合同条款,但公司未收到买方相关书面文件。因此,金发科技认为双方仍有继续履行合同的基础。
2020年8月上旬,公司业务部门尝试通过电话或其他方式与买方就合同是否履行事宜进行探讨,买方未予有效回应。因本采购订单将于2020年8月15日到期,公司于2020年8月4日致函买方,征询其是否仍有意继续履行合同订单,并要求其在2020年8月7日前书面回复公司,逾期未回复则视为不再履行合同订单。
截至2020年8月8日,金发科技未收到买方的有效书面回复,买方也未向公司披露其不能履约的具体原因。至此,本次合同订单未得到买方的履行,公司认为合同订单实际已经终止,公司随后于2020年8月10日发布《金发科技股份有限公司关于子公司特别重大合同终止的公告》。
上半年公司口罩实际出口超3亿只
依照金发科技于2020年8月11日披露的2020年半年度报告,截至报告期末,公司口罩类产品共销售3.92亿只,销售区域包括6大洲30多个国家和地区。
有鉴于近日投资者较为关注公司2020年上半年口罩出口的具体情况,在此次回函中,该公司进一步补充披露了口罩业务的情况。
据悉,2020年上半年,以子公司广东金发为经营和制造单位报关出口的口罩合计25,785万只,以其他公司为经营单位以广东金发为制造单位报关出口的口罩合计5,278万只。两类出口方式涉及出口目的国共40个,其中,5万只以上的出口目的国有34个。